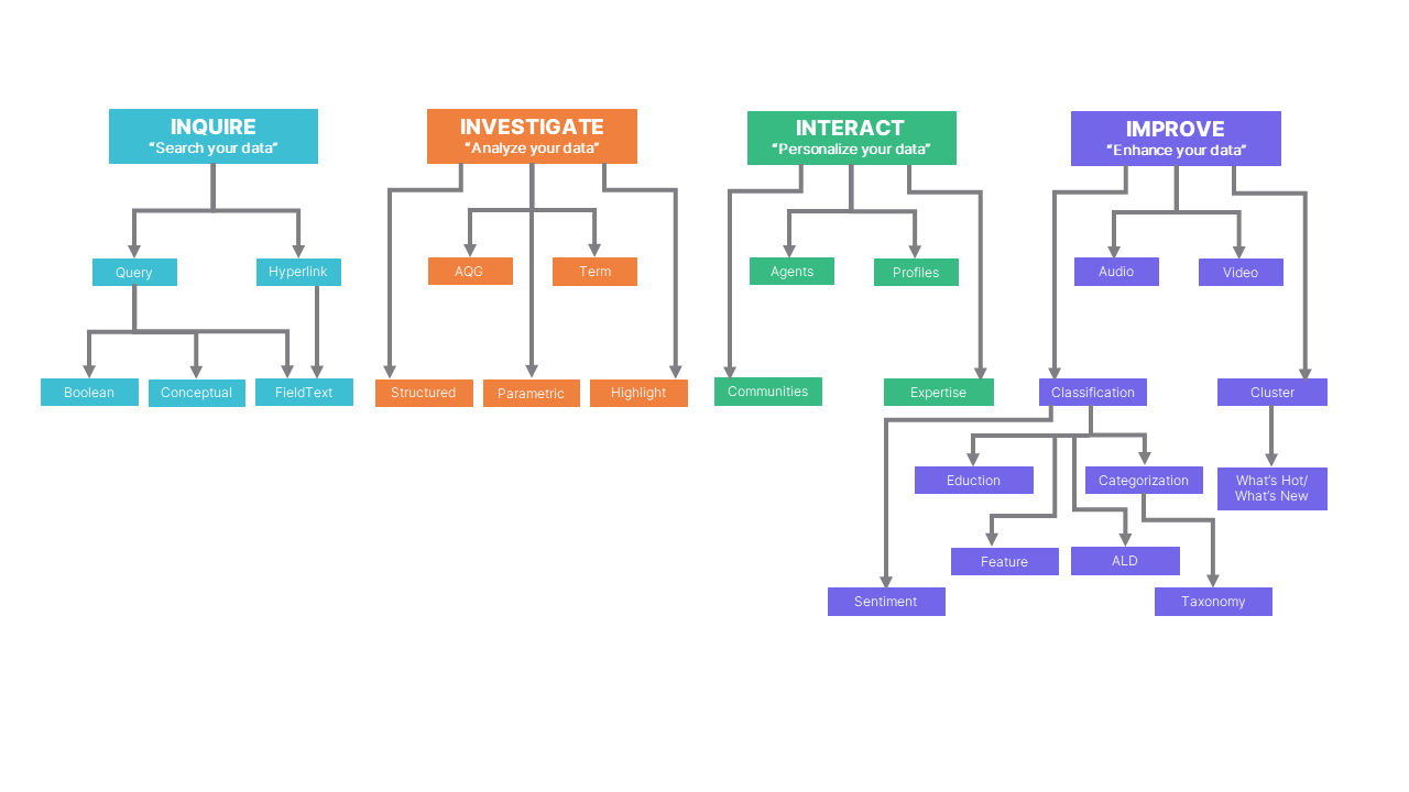
Click an area to learn more.

Inquire - Search your Data. Investigate - Analyze your Data Interact - Personalize your Data Improve - Enhance your Data Query Hyperlink Boolean Query Conceptual Query FieldText Query AQG - Automatic Query Guidance Term Analysis Structured Analysis Parametric Search Highlight Results Agents Profiles Communities Expertise Location Classification Cluster Eduction Categorization Feature Classification Automatic Language Detection What's Hot and What's New Sentiment Analysis Taxonomy Audio Video